母乳放冰箱后怎么加热给宝宝吃(母乳保存时间和方法)
母乳保存时间和方法,母乳冷藏后怎么加热,冷冻后怎么解冻?
母乳保存时间是多久?母乳保存方法有哪些?母乳冷藏后怎么加热,母乳冷冻后怎么解冻?这篇文章能够让您全部弄懂。

母乳保存时间是多久?
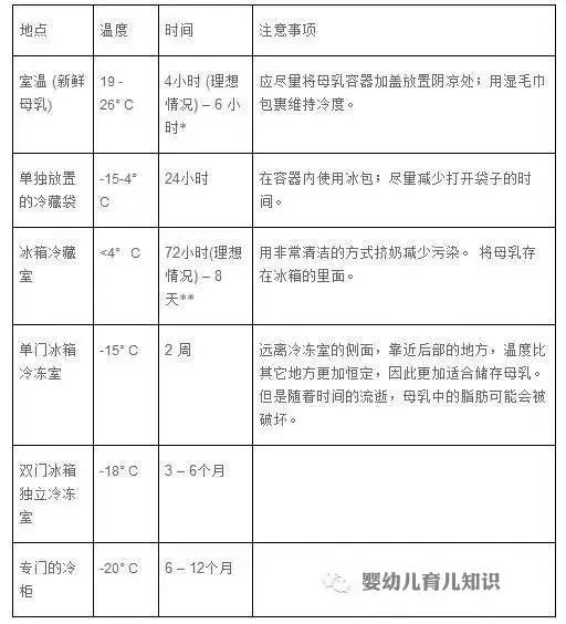
关于母乳的保存时间,不同机构的建议不一样,比如美国儿科学会就和国际母乳会的建议有一些不同。以下是各个权威机构给出的母乳储存建议:
美国儿科学会

国际母乳会

美国疾控中心

母乳喂养医学会

西尔斯医生的建议

健康足月儿:室温:≤6hr;冷藏 : ≤5天;冷冻: ≤6个月;深冻冰柜:可接受12个月(-20℃)。
病患儿:室温:≤4hr (最好尽快冷藏);冷藏2-4天;冷冻:3个月;深冻冰柜:可接受12个月。
面对这么多的母乳储存建议,可能有的宝妈看完后不禁要问:“到底该听谁的?”,我们建议妈妈们根据多家机构的建议,选择一个较为折中的建议去执行。
综合以上各个机构的数据,我们建议大家参考以下储存时间:
室温≤25℃时,母乳可储存3~6小时;
冷藏≤4℃时,母乳可储存3~5天;
冷冻≤-18℃时,母乳可储存3-6个月。
如果觉得以上数字太难记,在这里教大家一个最简单好记的方法。
大家可以遵循“333”原则, 即室温3小时,冷藏3天,冷冻3个月,这是最保险的母乳保存时间,这样保存就不用担心母乳放太久过期了。
备注:室温≤25℃, 冷藏≤4℃,冷冻≤-18℃

母乳保存方法
储存容器
保存母乳需要选择储存母乳的容器,关于容器的选择,网上说法不一,有的说用储奶袋比较好,有的说用储奶瓶比较好,到底该听谁的呢?
关于母乳储存容器的选择,国际母乳会的建议是:
储存母乳的最佳方式:瓶子
有密封瓶盖的玻璃瓶或硬壳塑胶瓶。
储存母乳的塑胶瓶不应含有不安全的化学物质“双酚A”(BPA)。
这些容器一定要清洗干净,并在使用前自然风干或可以用洗碗机烘干。
别将瓶子装满,留一英寸高的空间以便母乳冷冻后有膨胀的地方。
使用专门为储存母乳而设计的冷冻室集乳袋。
每个容器内只装2至4盎司(约 60 至120 ml)的母乳,即大约宝宝一顿的量以避免浪费。不论您使用哪一种集乳袋,都要在封袋前将空气挤出,同时留有约一英寸高的空间让母乳冷冻后膨胀。
不建议使用一次性瓶子或塑料袋。因为使用这些会增加污染的风险。袋子并不耐用,容易泄漏,而且某些类型的塑料袋可能会破坏母乳中营养成分。
虽然国际母乳会建议优先选择储奶瓶,但目前也有很多人建议优先选择储奶袋,他们认为储奶瓶里面残存的空气容易使母乳变质,而储奶袋基本上处于真空的状态,更有利于母乳的储存。
其实,妈妈们也不用纠结,储存母乳的容器不管是用储奶瓶还是用储奶袋都是可以的。储奶袋为一次性用品,不可多次使用;储奶瓶在洗净消毒后可多次使用。
妈妈们根据自己的需求,选择正规渠道购买的合格产品即可。

冷冻母乳解冻
冷冻母乳解冻有两种方法,一种是将母乳放在冷藏室过夜解冻,另一种是将母乳放在流动的冷水里解冻,然后逐渐增加水温加热母乳至合适的喂养温度。

冷藏母乳加热
其实,健康的足月婴儿喝凉的、室温、温热的奶都是可以的,不过因为中国人的饮食习惯,绝大多数父母还是更倾向于把母乳温一下,这样给宝宝喝更安心一些。
温奶方法可以采用隔水加热法:将储奶瓶或储奶袋放入一个容器中,用温水隔水温奶几分钟,使其达到适宜的温度,比如37°C左右。
也可以将储存母乳的容器放在流动的温水下加热,加热时可以稍微轻摇瓶子,使受热均匀。
或者使用温奶器(暖奶器)来加热,加热的时候注意不要让温度太高,一般40°C左右。

母乳保存注意事项
1、一天(24小时内)中多次挤出的母乳,可以储存在同一个容器里,以便收集到所希望的量,但需要注意的是,新挤出来的母乳要先放在冰箱冷藏室,先行冷却至少1小时后,才倒入同一天内先挤出来且已经冷藏的母乳中。
2、当母乳储存后,可能会分解成乳汁层和奶油层。这是正常现象。喂给宝宝前,先轻轻摇匀使奶油层重新分布。
3、千万不要直接加热母乳,比如使用微波炉或火炉加热母乳,这样不仅会破坏母乳中的免疫球蛋白成分,还有可能因为加热时受热不均匀,导致容器内有些地方温度太高,从而烫伤宝宝。
4、解冻时,母乳在冷藏室里不要超过24小时;解冻的母乳不宜再次冷冻,这会导致母乳中的成分和抗菌活力被破坏或者流失。
5、有时候解冻的母乳可能闻起来或尝起来有肥皂味,这是由于母乳里脂肪的分解。这样的母乳依然是安全的,只要宝宝不排斥,就可以喝。
6、不要将母乳长时间放在温奶器上,因为温奶器的温度较高,母乳长时间放在上面容易变质。