宜收藏~总有你需要的,全国各地工伤待遇标准汇总
案例编辑︱劳动小便识
劳动争议案例、劳动保障政策分享,欢迎转发、留言、关注!
工伤职工可享受的具体工伤待遇由工伤保险条例和地方上的规定构成,由工伤保险基金和用人单位承担。如工伤医疗费、辅助器具费、统筹地区就医的交通食宿费、鉴定费、康复费、住院伙食补助费、伤残津贴、生活护理费、一次性伤残补助金、一次性医疗补助金以及工亡待遇等均按照国家和地方相关规定由工伤保险基金承担;停工留薪期的工资福利待遇、需要护理的护理费及一次性就业补助金、五至六级伤残津贴等由单位负责。单位如未依法缴纳工伤保险费,则应向工伤职工赔偿相关工伤待遇。
一、工伤保险待遇标准
1、工伤治疗费、异地就医交通食宿费、康复费、鉴定费、住院伙食补助费等
按照国家和地方相关规定由工伤保险基金支付,工伤治疗费、康复费等治疗工伤所需费用符合工伤保险诊疗项目目录、药品目录、住院服务标准的,从工伤保险基金支付,因单位为依法缴纳工伤保险费或未及时申报工伤的,由单位承担。异地就医交通食宿费、鉴定费、住院伙食补助费等一般由各地政府具体规定(标准附后)。
2、停工留薪期工资福利
停工留薪期内按原工资福利待遇不变,期限一般不超过12个月;伤情严重或情况特殊的,经劳动能力鉴定委员会鉴定可适当延长,但延长不得超过12个月。
3、停工留薪期护理费
生活不能自理的工伤职工在停工留薪期需要护理的,由所在单位负责,实践理解即单位要么安排护理,要么支付护理费,期限一般为住院治疗期间,支付标准不尽相同,有部分省份规定了护理费的标准(标准附后)。
4、一次性伤残补助金
工伤职工经鉴定构成伤残等级的,按照一至十级伤残等级由工伤保险基金支付一次性伤残补助金,按本人月工资标准为基数计算,分别为:

5、生活护理费
该费用与第3点的停工留薪期护理费不一样,生活护理费是指工伤职工经劳动能力鉴定委员会确认需要生活护理的,由工伤保险基金按月支付生活护理费。具体为:

5、一至六级的伤残津贴
工伤职工经鉴定构成一至六级伤残等级的,可按月享受伤残津贴,不得低于当地最低工资标准。其中一至四级的工伤职工,保留劳动关系,退出工作岗位,由工伤保险基金按月支付伤残津贴,伤残津贴低于当地最低工资标准的,由工伤保险基金补足差额;五至六级的,难以安排适当工作的,由用人单位按月支付伤残津贴,伤残津贴低于当地最低工资标准的,由用人单位补足差额。伤残津贴为本人工资标准的一定比例,具体为:

6、工亡待遇
职工被认定为工亡的,其近亲属可享受丧葬补助金、供养亲属抚恤金、一次性工亡补助金等。按照《因工死亡职工供养亲属范围规定》规定,供养亲属是指工亡职工的配偶、子女、父母、祖父母、外祖母、孙子女、外孙子女、兄弟姐妹。具体标准为:

近三年全国城镇居民人均可支配收入为:2018年为39251元、2019年为42359元、2020年为43834元。
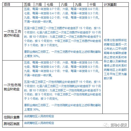
二、各省、直辖市、自治区规定的工伤待遇具体标准
包括五至十级工伤职工解除或终止劳动关系时可享受的一次性工伤医疗补助金、一次性伤残就业补助金以及具体的住院伙食费、护理费、跨统筹地区就医交通食宿费等。本文主要是前两项工伤待遇的标准,一次性工伤医疗补助金由工伤保险基金支付,一次性就业补助金由用人单位承担。按照计发基数不同主要分为三类:第一种,以职工本人工资标准为基数计发;第二种,按照上年度职工平均工资标准计发,包括统筹地区职工和全省职工两类;第三种,定额发放给,如江苏省。
《工伤保险条例》规定工伤保险基金逐步实行省级统筹。统筹地区一般指以设区的市(自治州),故同一省份内也可能工伤保险政策存在差异,随着当前各地纷纷出台省级统筹,各项待遇将会逐渐保持省内统一,具体政策也会随之出台。同时对于一些特殊情形下工伤待遇,各地也有不同的政策。如建筑施工项目参保工伤待遇、非全日制劳动关系工伤待遇、骑手配送员的工伤待遇、超龄劳动者工伤待遇等,其计算标准不同。因政策不同,具体可以向当地人社部门咨询。
(一)上海市

(二)北京市

(三)天津市

(四)重庆市

(五)广东省

(六)江苏省

(七)浙江省

(八)河北省

(九)辽宁省

(十)山东省

(十一)山西省

(十二)安徽省

(十三)福建省

(十四)甘肃省

(十五)广西省

(十六)贵州省

(十七)海南省

(十八)黑龙江省

(十九)河南省

(二十)湖北省

(二十一)湖南省

(二十二)内蒙古

(二十三)江西省

(二十四)吉林省

(二十五)宁夏

(二十六)青海省

(二十七)陕西省

(二十八)四川省

(二十九)西藏

(三十)新疆(建设兵团)

(三十一)云南省

标签:
66
评《归来》:悲情绝非唯一看点,人物群像才是电影核心 大众对于《一九四二》、《芙蓉镇》这种略带时代痕迹的电影一般都是当成“悲剧”去看,确实身处那个动荡的大时代,个人命...
101
奢侈品电商“抄底”日本 图片来源 @视觉中国 文|品牌工厂 BrandsFactory 虽然大多数日本实体商店已经恢复了正常营业,但日本乐天集团发现,市场真的已经发生了根本性的改变。疫情引...
184
从全国6万人中遴选,东北“男神学霸”登上《人民日报》,斩获15项奖学金! 为激励广大青年学子勤奋学习、全面发展,国家设立了本专科生国家奖学金,用于奖励特别优秀的全日制本...
63
青岛第十六中学,旧影中的青葱回忆 上世纪七八十年代,青岛的基础教育因为布局较早,分布较为合理,旧城区的中小学星罗棋布,承载了一代代岛城人的童年和青春记忆。时代变迁、...
80
演员张钰主动曝光娱乐圈潜规则,最后惨遭联合封杀 为了您更好的阅读互动体验,为了您及时看到更多内容,点个“关注”,我们每天为您更新精彩故事。 文:小白狗讲娱乐 编:小白狗...
63
富士康回郑州建厂,以后不再需要流水线人工?就业新风口来了 #长文创作激励计划# 富士康 的名字想必大家再熟悉不过,曾几何时,是无数人出门打工必选的电子厂之一。 前几年,全...
145
与冯小刚夜宿8小时,曝光后被豪门丈夫抛弃,主持人沈星如今怎样 为了您更好的阅读互动体验,为了您及时看到更多内容,点个“关注”,我们每天为您更新精彩故事、分享不一样的...
148
二婚的女人会幸福吗(和离过婚的女人结婚会幸福吗) 我们又遇到了这样一个没有定数的不确定性问题,只有真正的相处以后才知道和这个女人结婚会不会幸福,不过唯一可以提前知道...
200
沈阳十三大地标建筑|沈阳有什么标志性建筑,代表性建筑物 地标是城市的代表性建筑,不仅在外形上具有创新性,还承载着城市的文化内涵和历史文脉。那么沈阳代表性建筑有哪些呢...
160
黑袍纠察队说的是啥 有人调侃它把漫威DC黑了个遍,也有人说看到了《守望者》的影子。 在我看来,远远不止。 相较于拉下神坛,这一次只有更极端。 不仅翻开了面具,扯下了战衣。...
50
徐州十大特色美食,总有一款适合你 徐州,古称彭城 ,江苏西北部,北倚微山湖,西连萧县,东临连云港,南接宿迁,京杭大运河从中穿过,陇海、京沪两大铁路干线在徐州交汇,素...
146
“评语有病句”,论文被匿名校外专家评价不合格,4 名博士生质疑专家不专业, 厦大回应 近日,厦门大学中文系博士生卓艺(化名)在社交平台上发文,对厦大博士生申请学位创新成...
55
带你走进香港的地标建筑,香港六大标志建筑 金紫荆广场位于香港湾仔香港会议展览中心新翼人工岛上的东北部,是博览海滨花园的一部份,临近湾仔临时海滨花园及维多利亚港。广场...
156
郑州7.20特大暴雨现状(遭遇千年一遇特大暴雨) 7月20日,河南省遭遇极端强降雨,郑州市多个国家级气象观测站日降雨量突破有气象记录以来历史极值。受强降雨影响,河南省郑州市...
90
一年光试吃就花了 5 万元!95 后小伙辞职做餐饮成老字号传承人 现代快报讯(记者 高达 文 / 摄)苏式面是苏州美食文化的一张 金名片 。今年 3 月初,苏州 江南好味 · 苏式好面 创新...
128
楚雄彝乡“摸奶节”探秘:传统习俗与现代观念的碰撞 文 | 半眠日记 编辑 | 半眠日记 想要财运亨通,好运常伴吗?那就赶紧加入我的幸运阵营吧!点赞关注,一起迎接好运的到来!祝...
178
张家界天门山一日游攻略及线路 【了解更多张家界及湖南旅游精彩内容,敬请关注公众号《张家界时光自驾游》或咨询:188 7449 8851如有喜欢的内容,欢迎收藏并分享给您的亲友】 来张...
55
南京夫子庙旅游最佳攻略(秦淮河边夫子庙) 2014年的国庆七天假,那时候还在杭州工作,我和同学约好去了北京玩,在北京玩了四天之后就在北京南苑机场坐飞机去南京玩。 去南京是...
68
以纯是哪个国家的牌子(以纯和安踏哪个牌子大) 要说到以纯,我想这两个人肯定会第一时间从你脑子里蹦出来。 当年还是小鲜肉的古天乐以及仍是青春玉女的张柏芝▼ 和当年美特斯邦...
163
详解"牺牲决战"红一团沿革至今的红军血脉 "牺牲决战"红一团创建于1933年6月的江西藤田,由红一军团红7师改编而成,正式组建为红一军团红1师红1团,下辖3个营与1个机枪连,每...