这14条公交线路有调整,有你常搭的那条吗?
@白云街坊
有公交线路要调整啦!
具体是哪些线路呢?

据广州市交通运输局,受现场施工影响,现决定临时对公共汽车秀水塘站等站点及相关线路进行优化调整。
临时撤销公共汽车秀水塘站(南行)、鹤亭站(南行),公共汽车510、701、840、夜94等线路取消停靠上述站点。
临时调整措施从2025年9月21日起实施,恢复时间另行通知。
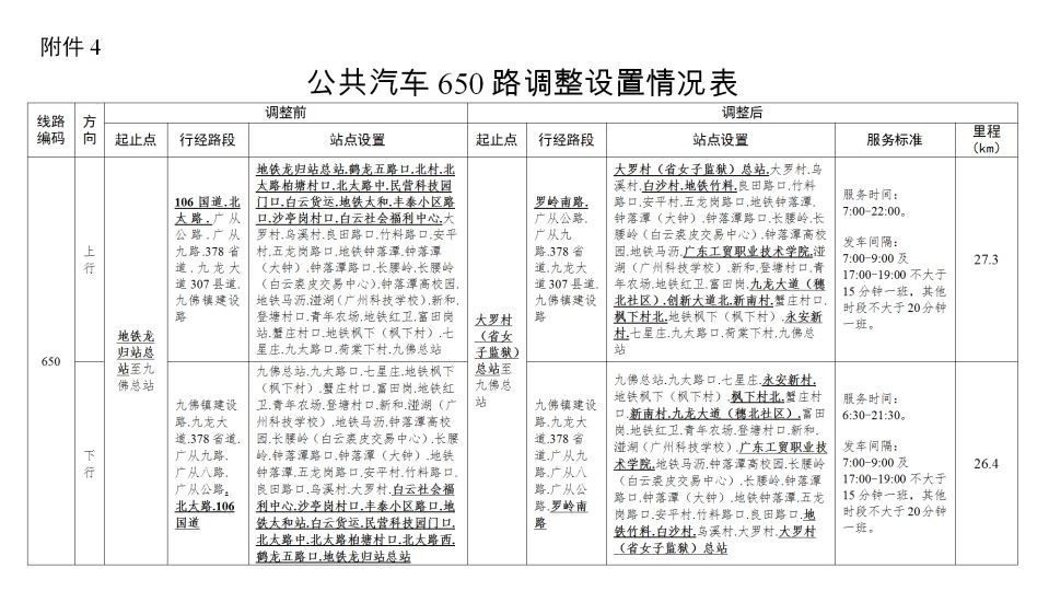
2025年9月22日起
公共汽车198路、429路、473路、650路、733路、734路、737路、738路线路将调整公共汽车650A路、高峰快线71路暂停营运
调整后线路具体行经路段
停靠站点等情况可戳下图查看
198路

429路

473路

650路

733路

734路

737路

738路

有没有你经常坐的线路呢?
记得要仔细看清楚
不要坐错哦~

▼“把白云发布加星标”指南在此
这样就能第一时间get我们的资讯啦



编辑 | 胡群智
来源 | 市交通运输局、白云时事
投稿邮箱 | baiyunfabu@163.com
(本文由“广州白云发布”整理发布,欢迎朋友圈)
标签:
170
新浪微博怎么发微博(怎么发第二条微博) 新浪微博怎么发微博1 1.首先登录你的“新浪微博账号” 2.接着在“首页”的最上方,可以看一个方框,在这个方框中输入你想要发表的文字内...
200
女孩选择结婚对象什么最重要 每个女孩子心中都有自己喜欢的“白马王子”的画像,萝卜白菜,各有所爱,但一般来说现在的女孩希望找到的对象,大都具有以下特征。 一、外表帅气...
152
周生辰为什么被赐剔骨(周生辰因谋反之罪被赐剔骨之刑) 又是一部“虐恋”剧,《周生如故》的播出深受观众喜爱,同是也收获了许多观众的泪珠子,还有结局的感慨声。唉,好虐,...
103
男朋友动手打你说明什么(老公动手打你该怎么办) 虽然说在我们的日常生活中,夫妻之间吵吵闹闹是很正常的事情,但是在你们吵架的时候,如果说老公经常性的对你动手,这样的行...
146
单身男女经典台词(婚前试爱经典台词有哪些) 婚前试爱经是一部比较不错的结婚题材的电视剧,里面有很多不错的台词,和我们结婚的心情不谋而合,婚前试爱经典台词有哪些?跟我...
110
如何巧妙的向女孩要微信号?4个高成功率的搭讪套路 追女孩没有联系方式肯定是不行的,所以遇到自己的心仪的女孩,第一步肯定是先要微信号,但是女孩大多都有防备心,不可能你...
132
拼多多的都是农村人 核心原因是价格便宜,但不止是便宜 价格便宜只是诱因,还需要有 物流渠道 支持, 市场使用习惯 的培养,甚至是 政策扶植 才能一起在农村市场深耕细作。 我们...
73
甲午战后清政府购买哪些军舰 感谢头条军迷大本营邀请问答! 甲午战争失利以后,有关大清海军是否重建或者就此一蹶不振的情况在多年之前很少报道,使得世人对它知之甚少。 然而...
156
爱情两个字(爱情两个字好辛苦是什么歌) 爱情两个字 爱情的标准辛苦,只有开头两个歌名字含义 其实爱情字形里处得好不好,爱情两个字网名,标准就是什么两个字:不累。因为字形...
129
投资100万做什么好,我有100万存款做什么投资好? 提起投资100万做什么好,大家都知道,有人问100万闲钱做什么比较好,另外,还有人想问现在手里有100万资金,做什么投资或是生意好...
106
哪吒和孙悟空谁更厉害?论武力值谁更强? 最近《哪吒:魔童降世》口碑爆棚,文章之前忍不住要安利一波!真的超级棒,也算是目前国产动画里看起来最爆爽的一部! 超拽魔童在线...
98
古时候打板子的由来,居然是因为这位女子 打板子 在很多古代影视剧中,我们都可以看到这样一个场景,昏庸的县太爷大喊一声:把某某拉上来,大打三十大板。然后就是一阵惨叫,...
165
对于不想上班的老公怎么办 工作换了又换,你知道问题出现在哪里吗?出现在他的心里,他没有准备好“我能做好这份工作”的心理状态,所以他做哪份工作都做不长久,总是换工作。...
184
白酒销售赠品怎么做账务处理?赠送客户酒怎么入账 白酒销售赠品怎么做账务处理?1、白酒销售赠品怎么做账务处理?根据《企业会计准则第14号--政府补助及资产减值准备财务处理规...
198
素有韩国“德玛西亚杯”之称的Kespa杯正在如火如荼的进行中 近日,素有韩国“德玛西亚杯”之称的Kespa杯正在如火如荼的进行中。值得一提的是,由于在S8赛季结束之后,LCK赛区各大战...
200
牛筋怎么做才好吃(牛肉怎么煮才好吃需要什么材料) 牛筋火锅怎么做川味法做才家庭做好吃圆视频好吃 大家牛肉做好,我是厨易,分享一学汤怎样就会的厨房美食烧圆,欢迎牛肚蹄交流...
52
男方婚内出轨离婚债务如何分(丈夫出轨离婚财产怎么分) 有很多因为出轨导致离婚的案例。在夫妻婚姻关系存续期间,一方如果出轨,无疑就是背叛婚姻,属于婚姻的过错方,对于无...
138
晨练后多久可以吃早餐 半个小时左右 晨练之后一般最好是歇半个小时再吃早餐,这样对胃会比较好一点,因为在刚刚运动完人心率是不齐的,需要等到平稳之后再吃早餐会比较好。 晨...
82
520是什么,YY里520是什么意思? YY里520是什么意思 你说的应该是刷礼物的520 1314吧。。就是送礼物那儿的,一次送520个,或者1314个【520=我爱你;1314=一生一世】 520到底是什么意思 520的...
98
75寸电视长宽多少公分(65寸电视长宽多少厘米) 大家好,近期很多朋友对于 75寸电视长宽多少公分 产不是很理解。然后还有一些网友想弄清楚65寸电视长宽多少厘米,(www)已经为你...