2024年高考本科第二批录取时间公布(各省汇总)
相信各位都很关心2024年本科二批录取查询时间是多久?什么时候出结果?本文将全国各地本科二批录取结果公布时间汇总如下。例如,河南本科二批录取时间为7月31日至8月2日,内蒙古本科二批的录取将在8月2日结束。

一、2024年本科二批录取时间
2024年本科二批录取工作,大部分省份集中在7月底至8月初,仍在分本科二批的省份包括四川、河南、内蒙古等10个省市。以下是2024年中国各省份已公布的本科二批录取时间汇总:
1、山西
本科第二批A类院校8月1日至4日录取;
本科第二批B类院校8月7日至9日录取。
本科第二批C类院校8月12日至16日录取。
2、内蒙古
本科二批:7月28日完成第一志愿的录取,8月2日录取结束。
本科二批B:8月3日完成第一志愿的录取,8月4日录取结束。
3、四川
7月31日左右:本科第二批录取;
8月2日左右:一类模式本科第二批录取;
4、青海
本科二段批次:8月1日-8月5日;
5、河南
本科二批录取时间:7月31日-8月2日。
6、新疆
本科二批次录取时间:8月5日-9日
7、宁夏
第二批本科(含地方专项计划、预科和定向):7月24日至7月31日。
8、云南
(1)普通类
二本及预科录取时间:8月3日-14日
(2)艺术、体育类
二本及预科录取时间:8月1日-14日
(3)三校生
二本:8月3日-14日
9、陕西
本科二批:7月26日-28日
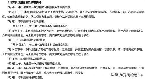
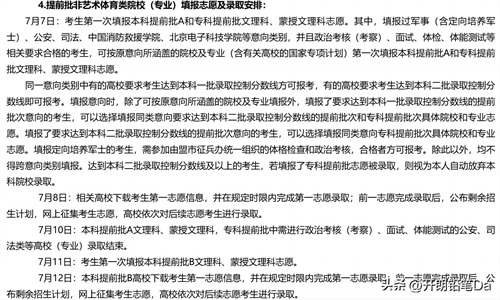
二、2024全国征集志愿时间
对于没有在普通批次录取的同学,也可参与后续的征集志愿填报,下面是各省征集志愿时间汇总。
1、河南
本科提前批征集志愿时间:7月14日9:00-18:00
本科一批征集志愿时间:7月24日9:00-18:00
本科二批征集志愿时间:8月3日9:00-18:00
专科提前批征集志愿时间:8月10日9:00-18:00

2、内蒙古






3、湖南
7月12日8:00-17:00:填报本科提前批征集志愿;
7月25日8:00-17:00:填报本科批第一次征集志愿;
7月30日8:00-17:00:填报本科批第二次征集志愿;
8月8日8:00-17:00:填报专科提前批征集志愿;
8月16日8:00-17:00:填报专科批第一次征集志愿;
8月21日8:00-17:00:填报专科批第二次征集志愿。

4、江苏
普通类本科提前批次志愿:7月12日(当日9:00-15:00)
体育类本科提前批志愿:7月16日(当日9:00-15:00)
普通类本科批次志愿:7月23日(当日9:00-15:00)
普通类专科批次志愿:8月5日(当日9:00-15:00)
体育类、艺术类专科批次志愿:7月30日(当日9:00-15:00)
5、天津

6、辽宁
(1)本科提前批院校
7月16日8:00—12:00,考生查询剩余招生计划并按时填报“征集志愿”;
7月16日18:00至18日,补充录取。
(2)本科批院校
1)第一次“征集志愿”补充录取
①7月25日8:00—15:00,考生查询剩余招生计划并按时填报“征集志愿”;
②7月26日15:00至7月28日11:00,补充录取;
2)第二次“征集志愿”补充录取:
①7月29日8:00—15:00,考生查询剩余招生计划并按时填报“征集志愿”;
②7月30日15:00至7月31日,补充录取。
(3)高职(专科)提前批院校
1)8月5日8:00—12:00,考生查询剩余招生计划并按时填报“征集志愿”;
2)8月5日18:00至7日,补充录取。
(4)高职(专科)批院校
1)第一次“征集志愿”补充录取:
①8月11日8:00—12:00,考生查询剩余招生计划并按时填报“征集志愿”;
②8月11日18:00至8月13日11:00,第一次“征集志愿”补充录取;
2)第二次“征集志愿”补充录取:
①8月14日8:00—12:00,考生查询剩余招生计划并按时填报“征集志愿”;
②8月14日18:00至8月16日,补充录取。
点击可查:2024全国征集志愿填报时间一览表