股民不买账!吉比特拟 10 派 70 元,真是大手笔吗?
追踪市场热点,欢迎关注中新经纬《董秘请回答》栏目
中新经纬 8 月 16 日电 ( 付健青 张澍楠 熊思怡 ) 16 日,吉比特开盘后迅速下跌,一度跌近 7%。截至午盘,公司股价仍跌超 4%。值得注意的是,公司刚刚抛出了一份大额中期分红计划。
拟 10 派 70 元
15 日晚,吉比特披露半年报,上半年营业收入约 23.49 亿元,同比下降 6.44%;归属于上市公司股东的净利润约 6.76 亿元,同比下降 1.80%。

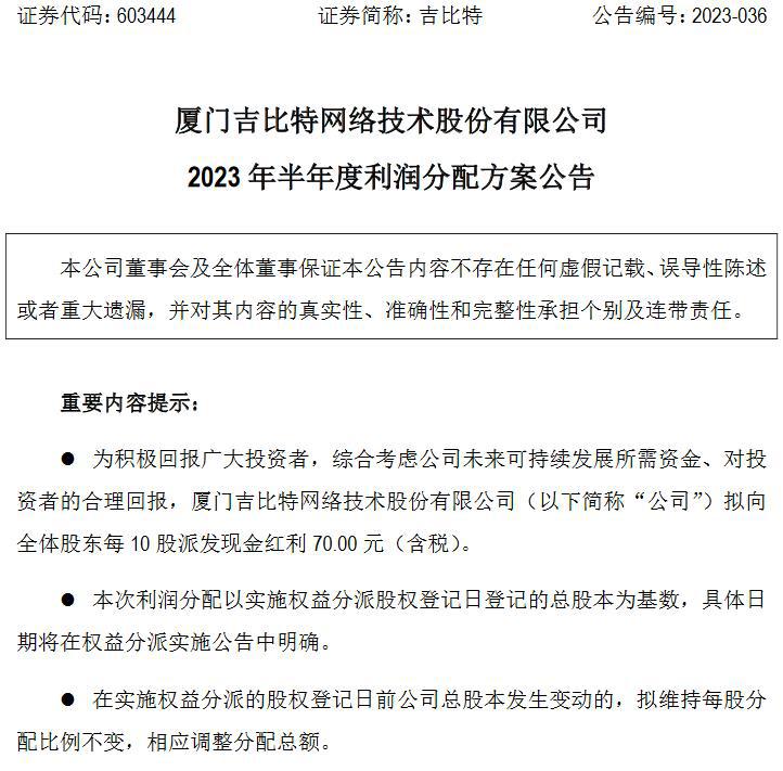
来源:公告
具体来看,吉比特两款主要产品《问道手游》《一念逍遥 ( 大陆版 ) 》上半年营收和利润均有所下滑。
其中,《问道手游》营业收入较上年同期有所减少,宣传费及运营服务费等产品相关支出有所增加,整体利润同比有所减少;《一念逍遥 ( 大陆版 ) 》宣传费及运营服务费等产品相关支出同比有所减少,但游戏流水较上年同期减少较多,业务利润同比有所减少。
吉比特公告,综合考虑公司未来可持续发展所需资金、对投资者的合理回报,拟向全体股东每 10 股派发现金红利 70.00 元 ( 含税 ) ,合计拟派发现金红利约 5.04 亿元 ( 含税 ) 。这也就意味着,此次半年度分红占公司当期净利润的约 75%。

来源:公告
10 派 70 元的数字可谓 " 大手笔 ",但对于吉比特高达 400 元的股价,股民们似乎并不买账。有股民直接指出,"1 股送 7 元,400 元每股,相当于 4 元每股的送 7 分 ""300 元以下可以考虑 "。



来源:股吧
对于此次分红的股民质疑,"V 观财报 " ( 微信号:VG-View ) 致电吉比特证券部,相关工作人员强调,这次是半年报分红。
与此同时,股权信息显示,报告期末吉比特董事长卢竑岩持股 29.72%。以此计算,若按照预案分红,卢竑岩将分走约 1.5 亿元。
再度回应买房 " 被坑 "
此前于 7 月中,吉比特就 " 全资子公司雷霆互动起诉厦门路桥 " 一事披露进展公告称,雷霆互动收到法院出具的传票及举证通知书,福建省高级人民法院已受理雷霆互动提出的上诉请求。
当时,"V 观财报 " 第一时间致电吉比特证券部,回应称 " 争议问题房产还没有在用 "。
公告显示,2025 年 5 月,全资子公司雷霆互动与厦门路桥签署《商品房认购协议》,双方就位于厦门湖里区 06-08 五缘湾片区木浦路与槟城道交叉口西北侧 " 五缘湾 2013P03 地块 " 的 A4 号楼商品房认购事宜,达成认购协议。2025 年 8 月,雷霆互动与厦门路桥按 A4 办公楼的单元数签署了 122 份《商品房买卖合同 ( 预售 ) 》,确定的最终购房总价为 3.72 亿元。
2025 年 6 月,雷霆互动取得装修施工许可证,正式开展室内装修施工工作。装修施工单位在 2025 年 7 月进场时,发现 A4 办公楼存在多项建筑结构质量问题。雷霆互动和厦门路桥于 2025 年 7 月底分别委托检测机构对 A4 办公楼进行局部质量检测,但双方就局部质量检测结论未能达成一致。
2025 年 1 月,雷霆互动向厦门中院提起诉讼,诉请确认雷霆互动与厦门路桥签署的相关购房合同解除,主张厦门路桥退还雷霆互动购房款 3.72 亿元及利息暂计 7060.47 万元,赔偿各项损失暂计 5959.88 万元,以上款项暂计为 5.02 亿元。
对于上述事件是否有进展的问题,吉比特证券部今日再向 "V 观财报 " 表示," 没有,都已经在公告里披露 "。 ( 中新经纬 APP )
中新经纬版权所有,未经书面授权,任何单位及个人不得转载、摘编或以其它方式使用。
( 文中观点仅供参考,不构成投资建议,投资有风险,入市需谨慎。 )
作者:熊思怡