豪门内斗,80后继母终于打败90后太子
杉杉豪门风云:继母与太子的商海争权战
豪门惊变:巨头陨落,遗产纷争乍起!

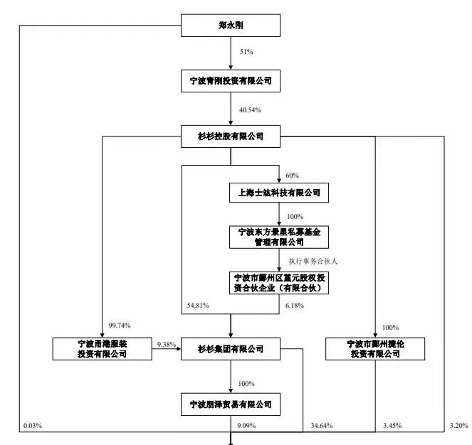
宝子们,今天要跟你们唠一个超震撼的豪门大瓜!杉杉系在商业圈那可是相当有名气的。可谁能料到,一场超刺激的权力争夺大战竟在这个家族里悄悄拉开了帷幕。2023 年 2 月,杉杉系的核心人物郑永刚因为心脏病突然发作去世了,当时他才 65 岁。这消息就跟大晴天突然打了个大雷似的,一下子把家族的平静给打破了。郑永刚活着的时候光顾着打造他的商业帝国了,居然没留下遗嘱,这下可好,麻烦大了去了!他的儿子郑驹,这个大家都觉得会接班的 90 后,本来以为能顺顺当当接手家族大权呢。

结果半道上杀出个厉害角色,郑驹的继母周婷,这个 80 后的前电视台财经女主播可不好惹。她站出来说,按照法律规定来继承的话,她和三个孩子才应该是杉杉系真正能当家作主的人。这一下子,就好像往平静的湖水里扔了个大炸弹,家族内战马上就要爆发了,而杉杉系下面的两大上市公司——杉杉股份和永杉锂业的以后会咋样,也被蒙上了一层老厚的阴影。你们是不是跟我一样,特好奇这场豪门大战最后到底会咋收场呢?
权力博弈:董事会上的硝烟弥漫!


时间来到 2024 年 3 月 23 日,这一天肯定得在杉杉系的历史里记上一笔。公司开董事会,本来是要选个新老大的。郑驹在那坐着,满心都想着自己马上就能登上权力的最高峰了,周围那些老员工也都准备好给他鼓掌欢呼了。可就在这时候,周婷跟女王出场似的出现在董事会现场。她那气场超强,大声说出自己的想法:争遗产!她的理由可充分了,郑永刚没遗嘱,按法定继承就是她和孩子能分大头,郑驹只能拿小头。这一下,在场的人都懵了,本来好好的董事会一下子就变成了超级激烈的战场。郑驹那边当然不可能轻易就认栽,他们到处跑着找人帮忙,想把局面给挽救回来。可股民们不管这些呀,他们一看家族里闹得这么凶,担心公司以后的日子,都急急忙忙把手里的股票给卖了。就两个月的时间,公司的市值就跟坐过山车似的直直往下掉,整整少了 60 多亿!这可真是一场看不见硝烟的战争,两边你来我往,谁也不让谁,而杉杉系的命运,就全看这权力博弈的结果了。
经营困局:太子接手,却深陷泥沼!

在两边争得不可开交之后,好不容易弄出个协议,郑驹暂时保住了董事长的位子。可他哪能想到,等着他的是一堆烂事儿。先瞅瞅业绩,那简直差得没法看!去年,永杉锂业就跟个到处漏水的破船似的,净利润跟去年比下降了 168%,这就是说不但没挣到钱,还亏了好多。杉杉股份也强不到哪去,净利润比之前下滑了 71%。本来想着今年能好点,结果现实给了郑驹一个大耳刮子。前三季度,杉杉股份的净利润又比之前下滑了 97%,基本就快挣不着钱了。为啥会这样呢?原来是这两家公司的业务竞争太猛了,就跟一群饿狼抢一块肉似的,价格上不去,卖出去的量也上不去。郑驹急得跟在热锅上的蚂蚁似的,可就是想不出啥好办法来。这还没完,公司欠的债就跟一座大山似的,压得人都快喘不过气了。到今年第三季度,两家上市公司加起来亏了 3.3 亿,可欠的债却有 114 亿!这数字大得吓人。8 月份的时候,就因为 1000 多万的利息没还上,公司就出大问题了。这一下,债主们都慌了,都跑去起诉,让公司还钱。这就导致杉杉集团一半的股权被冻住了,永杉锂业更惨,一亿多股份在 11 月初被法院拿去拍卖了。郑家之前收购永杉的时候还违规了,被监管部门罚了钱不说,还得把好多股份给转让出去。郑驹在这一堆麻烦里,显得有点招架不住了,公司以后的路也越来越模糊了。
继母上位:女主播能否力挽狂澜?
就在郑驹被这些事弄得晕头转向的时候,周婷又站到了前面。11 月 18 日,杉杉发了个公告,郑驹辞职了,周婷成了新的董事长。这结果让好多人都惊得不行。周婷虽然是个挺有本事的女主播,做过不少好节目,像《民企在上海》,还因为这个节目认识了郑永刚,最后嫁进了豪门,生了三个孩子。可她毕竟没真正在商场里打拼过,她能行么?有人就怀疑,她一个搞媒体的,能懂咋管理公司么?能把这一堆烂摊子收拾好么?公司的债务问题、业务越来越差的问题、股权有纠纷的问题,就跟一个个张牙舞爪的大怪物似的,在那等着她。可周婷好像一点也不怕,她当了董事长之后,发了个“致全体杉杉同仁的一封信”,信里说公司碰到了很大的麻烦,但她会很坚定,积极去找人来投资,快点把资产给处理好。她真能做到么?这就跟一场大赌博似的,周婷把自己的一切都押上了,而杉杉系以后会咋样,也全是未知数。
争议焦点:豪门未来,路在何方?
这里面最让人揪心的争议点来了!杉杉系在周婷带着,到底能走到哪去呢?有些人觉得,周婷既然敢站出来争这个权力,肯定有她的底气和本事,说不定能给公司带来新的希望和活力。她可以用自己认识的那些人,找到合适的人来投资,帮公司度过这个难关。而且她是三个孩子的妈,肯定会为了孩子以后的日子拼命干,把公司搞好。但也有人担心,商场就跟战场似的,可不是光靠有热情就能赢的。周婷没有管公司的经验,面对这么复杂的情况,她会不会忙得晕头转向呢?万一她做的决定不对,会不会让公司更倒霉呢?这就跟在黑灯瞎火的地方走路,走错一步,可能就完了。还有人说,这家族里自己人斗来斗去已经让公司伤了元气,就算周婷有天大的本事,也很难把败局给扳回来。这杉杉系就像一艘大豪门船,是会在周婷开着的时候重新变好,还是会在风雨里晃悠,最后沉了呢?
小编有话说:期待与忐忑交织
看完杉杉系的这一大串波折,我心里那叫一个乱。一方面,我真的特别希望周婷能创造个奇迹,带着杉杉系从这困境里走出来。她那自信和决心让我好像看到了一点希望的光。也许她能靠自己跟别人不一样的眼光和新想法,把公司现在的僵局给打破。就像在黑的地方点个灯,给公司找个新的出路。但另一方面,我又特别担心。毕竟商业这东西变化太多了,一个不小心就可能啥都没了。我觉得周婷首先得干的,就是弄个厉害的团队。这个团队里得有在商场混了好久的精英,能帮她出主意,处理各种麻烦的业务问题。然后,她得好好把公司每个业务都摸透,找到问题出在哪,再想办法解决。对于债务问题,得定个合理的还钱计划,跟债主们好好商量,多要点时间和支持。对于业务越来越差,得看看市场到底要啥,弄点新的产品或者服务出来,让公司更有竞争力。最后,她还得把公司里面管得更好,让员工们都往一块使劲,一起把这难关给过了。希望杉杉系能在这一场豪门大风暴之后,又能好起来,给我们讲个绝地反击的超棒故事,而不是在风雨里慢慢没了。